Überstromerkennung AutoFuse Deluxe
Beschreibung
Die AutoFuse Deluxe verteilt den Strom vom Booster-Eingang (hier wird der Booster-Ausgang angeschlossen) auf vier Ausgänge für vier getrennte Gleisabschnitte. Jeder Ausgang ist einzeln gegen Überstrom abgesichert (das ist die eigentliche AutoFuse-Schaltung). Die Ausgänge können einzeln oder gemeinsam über Schalter eingeschaltet werden, auch ein gemeinsames Ausschalten ist möglich. Zusätzlich können die Ausgänge gemeinsam über einen Weichendekoder ein- und ausgeschaltet werden. Damit ist eine Fernsteuerung über die Zentrale möglich. Die Auslösecharakteristik (Maximalstrom, Auslöseverzögerung) der vier Sicherungen ist jeweils über Trimmer oder Potis einstellbar. Optional kann der aktuelle Strombedarf in jedem Abschnitt grob angezeigt werden (Balkenanzeige in 0,25-A-Schritten).
Die AutoFuse Deluxe besteht aus zwei Platinen: Der eigentlichen Basisplatine und einer Anzeigeplatine. Letztere kann auch weggelassen werden. Ebenso können statt Potis einfache Trimmer verwendet werden und die AutoFuse-Basisplatine somit fast ohne Bedienelemente betrieben werden.

Die Kernschaltung AutoFuse ist in Ausgabe 1/2013 der Zeitschrift Digitale Modellbahn ausführlich dargestellt. In Ausgabe 4/2013 ist als Ergänzung die AutoFuse Deluxe beschrieben. Bei Interesse sollte man die Deluxe-Version nachbauen, die praxisgerechte vier Kanäle besitzt. Auf dieser Web-Seite finden Sie die Schaltpläne, die Stückliste, Bestückungszeichnungen und weiter Hinweise für den Aufbau.
Die Langfassung des Artikels aus der Digitale Modellbahn 4/2013 kann vom Server des Verlags heruntergeladen werden:
Artikel
"Sicherheit de Luxe" (PDF, externer Link)
Bitte die Ergänzungen/Fehlerkorrekturen unten auf dieser Seite beachten!
Schaltung
Die Schaltung selbst ist im oben genannten Heft beschrieben, der komplette Schaltplan kann hier heruntergeladen werden:
Schaltplan AutoFuse Deluxe
Basisplatine (Version 3.1, PDF, etwa 90 kByte)
Schaltplan AutoFuse Deluxe
Anzeigeplatine (Version 3.0, PDF, etwa 40 kByte)
Die Bauteile sind leicht erhältliche Standardbauteile:
Stückliste der AutoFuse Deluxe (Version 3.0,
PDF, etwa 35 kByte)
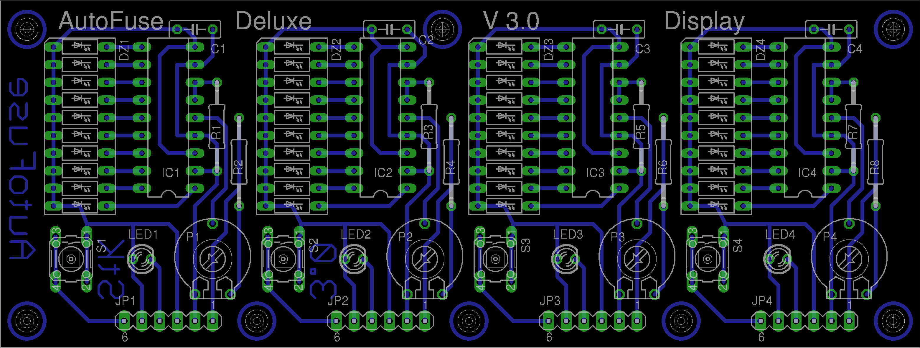
Beide Platinen besitzen einen Bestückungsaufdruck, an dem man sich bei der Bestückung orientieren sollte. Die beiden folgenden Bilder zeigen nochmals die Platinen im Detail und deren Bestückung.
Basisplatine:

Anzeigeplatine:

Bei der Bestückung ist nicht viel zu beachten. Man geht nach dem üblichen Muster "von klein zu groß" vor. Für den Anschluss der Stromversorgung sowie der Leitungen vom Booster und zum Gleis sind Steckerverbinder vorgesehen, die man aber nicht bestücken muss. Man kann die Kabel auch direkt anlöten. Auch wenn die Steckverbinder ein paar Euro kosten, würde ich sie doch empfehlen. Ebenso die Verwendung von IC-Sockeln (nur auf der Basisplatine), insbesondere für den Weichendekoder-Controller.
Einige Hinweise zum Aufbau und zur Inbetriebnahme sowie einige Bilder habe ich hier zusammengestellt.
Wichtige Hinweise
Für den Betrieb der AutoFuse Deluxe wird zwingend ein Wechselstrom-Transformator benötigt. Bei Betrieb mit einem Gleichspannungsnetzteil kann intern die negative Betriebsspannung nicht erzeugt werden, die Schaltung wird nicht funktionieren. Geeignet ist zum Beispiel ein alter 16-V-Modellbahntrafo ("Lichttrafo").
Es muss unbedingt darauf geachtet werden, dass ein separater Transformator für die Stromversorgung verwendet wird. Es kann insbesondere nicht der für den Booster verwendete Trafo verwendet werden. Grund ist, dass eine Verbindung zwischen Schienensignal (Masse/braun) und der Stromversorgung der AutoFuse besteht. Um selbst bei gutem Verständnis der Zusammenhänge nicht doch einmal versehentlich einen Kurzschluss der Stromversorgung zu produzieren, sollte auf jeden Fall ein eigener Trafo für AutoFuse Deluxe verwendet werden.
Beschaffung von Bauteilen und Platinen
Für AutoFuse Deluxe wurden nur gängige Bauteile verwendet, die leicht erhältlich sind. Sie können zum Beispiel bei den bekannten Elektronik-Versendern bestellt werden. In der Stückliste sind die Bestellnummern von Reichelt aufgeführt.
Die Firmware des Weichendekoders kann man selbst auf den Prozessor programmieren, wenn man ein Programmiergerät für PIC-Bausteine besitzt (ein einfaches Gerät und freie Software genügen). Den Code lädt man sich von Digital-Bahn.de herunter.
Errata
Im veröffentlichten Artikel in der Digitalen Modellbahn haben sich leider ein paar kleinere Fehler eingeschlichen:
- In der Stückliste stimmt die Reichelt-Artikelnummer für die Widerstände R7, R28, R49, R70 nicht. Es handelt sich wie im Schaltplan und in der Stückliste korrekt angegeben um 390-kOhm-Widerstände. Die Reichelt-Artikelnummer muss dafür entsprechend "1/4W 390k" lauten.
- Für IC1 - IC4 ist im Schaltplan der Typ LM324 angegeben, in der Stückliste jedoch der Typ LM348. Beide Typen können in dieser Schaltung gleichermaßen eingesetzt werden. Ich habe mit beiden experimentiert, daher der Fehler. In der Stückliste ist nun auch der Typ LM324 verzeichnet. Damit sind die Angaben konsistent. Der teurere und etwas modernere LM348 kann jedoch genauso gut verwendet werden.
Rechte und Haftungsausschluss
Die Schaltung und das hier gezeigte Platinenlayout sowie weitere Unterlagen werden von mir frei für den privaten Gebrauch, aber ohne jede Gewähr zur Verfügung gestellt. Die Schaltung ist hoffentlich nützlich, ich übernehme aber keinerlei Verantwortung für die Fehlerfreiheit (auch nicht des Layouts), die Sicherheit, die Freiheit von Rechten Dritter oder die Funktionstüchtigkeit für einen bestimmten Zweck. Ich übernehme ebenso wenig eine Haftung für Probleme und Schäden, die mittelbar oder unmittelbar durch die Nutzung der Schaltung entstehen. Dies gilt insbesondere auch für den Fall, dass die Schaltung nicht den gewünschten Schutzeffekt hatte. Es besteht keinerlei Anspruch gegen mich, die Schaltung zu verbessern oder Hilfe beim Aufbau zu leisten.
Dank
Sven Brandt möchte ich herzlich für seine Unterstützung durch die spezielle Weichei-Firmware und den Verkauf von Leerplatinen und programmierten Controllern in seinem Web-Shop danken.