Homepage Stefan Krauß
Modellbahn

Überstromerkennung AutoFuse SingleChannel

AutoFuse SingleChannel bezeichnet die Kernschaltung der Überstromerkennung AutoFuse, wie sie in der Zeitschrift Digitale Modellbahn (Ausgabe 1/2013) beschrieben wurde. In dieser Version weist sie nur einen Kanal auf (daher der Name), so dass man die Schaltung für einen sinnvollen Einsatz meist mehrfach aufbauen müsste. Trotzdem wurde ein Platinenlayout entworfen und ein Probeaufbau erstellt. Beides wird im Folgenden beschrieben.

AutoFuse SingleChannel

Platine SingleChannel

Für die in der "Digitale Modellbahn" gezeigte Schaltung inklusive einer kleinen Stromversorgungsschaltung (ebenfalls dort abgedruckt) für den Anschluss an einen üblichen 16-V-Modellbahntrafo habe ich eine Platine entworfen (diese Version nennt sich SingleChannel).

Bei Bedarf kann die Platine auch mehrfach eingesetzt werden. In der Regel braucht man dann die Stromversorgungsschaltung nur einmal zu bestücken, sie reicht auch für den Betrieb von zwei oder drei weiteren Platinen aus. Dazu muss allerdings etwas improvisiert werden, denn die Platine ist dafür nicht ausgelegt (man nimmt in diesem Fall auch besser die AutoFuse Deluxe).

Schaltplan AutoFuse SingleChannel (Version 1.1, PDF, etwa 26 kByte)

Platine AutoFuse SingleChannel

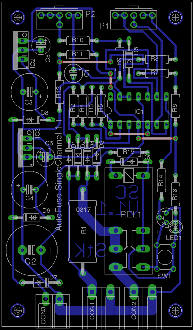
Die Platine kann einseitig gefertigt werden, es sind dann lediglich vier Drahtbrücken zu setzen. Etwas komfortabler ist natürlich eine zweiseitige Platine, wie sie auf dem Bild zu sehen ist. Das Layout wurde in Eagle erstellt. Die Eagle-Datei kann von vielen Platinenfertigern direkt verwendet werden.

Platinenlayout AutoFuse SingleChannel (Version 1.1, Eagle-Board-Datei, etwa 27 kByte)

Das Layout beinhaltet auch einen Bestückungsaufdruck, den man aber natürlich nicht unbedingt nutzen muss. Ansonsten kann man sich bei der Bestückung an folgendem Bild orientieren:

Layout der AutoFuse SingleChannel

Bei der Bestückung ist nicht viel zu beachten. Man geht nach dem üblichen Muster "von Klein nach Groß" vor. Für den Anschluss der Stromversorgung sowie der Leitungen vom Booster und zum Gleis sind Steckerverbinder vorgesehen, die man aber nicht bestücken muss (sie sind in der im Heft abgedruckten Stückliste auch nicht enthalten). Man kann die Kabel auch direkt anlöten. Verwendet wurden die folgenden Steckverbinder von Reichelt:

AKL 230-02 Eingang vom Booster (Stecker auf Platine), Wannenstecker gewinkelt, 2 Pole, Raster 5,08 mm
AKL 249-02 zugehöriger Steckverbinder, Anschlussdrähte werden geschraubt
AKL 230-02 Ausgang zum Gleis (Stecker auf Platine), Wannenstecker gewinkelt, 2 Pole, Raster 5,08 mm
AKL 249-02 zugehöriger Steckverbinder, Anschlussdrähte werden geschraubt
AKL 382-02 Anschluss für Stromversorgung, z.B. 16 V Wecheslspannung aus Modellbahntrafo (Stecker auf Platine), Wannenstecker gewinkelt, 2 Pole, Raster 3,81 mm
AKL 369-02 zugehöriger Steckverbinder, Anschlussdrähte werden geschraubt

Anschluss: Das Signal vom Booster CON1 (mitte), das Ausgangssignal an das Gleis an CON2 (rechts auf der Platine im Bild oben), die 16-V-Wechselspannung an CON3 (links). An CON1 und CON2 ist Signal (rot) jeweils der linke Pin.

Wichtige Hinweise

Für die einfache Stromversorgungsschaltung, die in der "Digitale Modellbahn" gezeigt und auf der Platine AutoFuse SingleChannel verwendet wird, wird auf jeden Fall ein eigener Wechselstromtrafo benötigt! Es kann insbesondere nicht der für den Booster verwendete Trafo verwendet werden. Grund ist, dass eine Verbindung zwischen Schienensignal (Masse/braun) und der Stromversorgung der AutoFuse besteht. Um selbst bei gutem Verständnis der Zusammenhänge nicht doch einmal versehentlich einen Kurzschluss der Stromversorgung zu produzieren, sollte auf jeden Fall ein eigener Trafo für AutoFuse verwendet werden.

Die Platine kann man sich gerne selbst erstellen oder bei einem Platinenfertiger produzieren lassen. Bei mir ist die Platine jedoch nicht erhältlich!

Rechte und Haftungsausschluss

Die Schaltung und das hier gezeigte Platinenlayout sowie weitere Unterlagen werden von mir frei für den privaten Gebrauch, aber ohne jede Gewähr zur Verfügung gestellt. Die Schaltung ist hoffentlich nützlich, ich übernehme aber keinerlei Verantwortung für die Fehlerfreiheit (auch nicht des Layouts), die Sicherheit, die Freiheit von Rechten Dritter oder die Funktionstüchtigkeit für einen bestimmten Zweck. Ich übernehme ebenso wenig eine Haftung für Probleme und Schäden, die mittelbar oder unmittelbar durch die Nutzung der Schaltung entstehen. Dies gilt insbesondere auch für den Fall, dass die Schaltung nicht den gewünschten Schutzeffekt hatte. Es besteht keinerlei Anspruch gegen mich, die Schaltung zu verbessern oder Hilfe beim Aufbau zu leisten.